Page 159 - 114混齡教學手冊_
P. 159
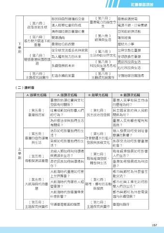
社會學習領域
移民與自然環境的交會 [ 第六冊 ] 當島嶼遇見電
[ 第六冊 ] 臺灣電力的前世今
從落地到生根 漢人移墾社會的形成 生 電源不絕,汙染要絕
清帝國時期的臺灣社會 日常的經濟活動
[ 第六冊 ] 開港通商 [ 第六冊 ] 環保經濟
各方勢力競逐下的 經濟與生活
下 臺灣 臺灣地位的改變 理財大小事
學
期 從全球交流看多元與差異 [ 第八冊 ] 世界宗教在臺灣
[ 第八冊 ] 為人權而努力的未來 生活中的世界文化 全球飲食在臺灣
關懷臺灣與國際議
題 [ 第八冊 ] 資訊科技與生活
永續發展的未來 科技與生活息息相 石化科技與生活
關
[ 第六冊 ] [ 第八冊 ]
主題探究與實作 打造永續的家園 主題探究與實作 守護地球的實踐者
( 二 ) 康軒版
A 版單元名稱 A 版課次名稱 B 版單元名稱 B 版課次名稱
臺灣的地理位置與文化 臺灣人民爭取民主自由
發展有何關係? 的歷程為何?
[ 第五冊 ] 社會規範如何影響人們 [ 第七冊 ] 民主國家政府與人民的
臺灣我的家 的行為? 民主政治的發展 關係為何?
為什麼法律與我們生活 臺灣人民有哪些權利和
有關係? 義務?
地形如何影響我們的生 個人發展如何受到社會
[ 第五冊 ] 活? [ 第七冊 ] 變遷的影響?
臺灣的自然環境 社會變遷下的個人
與生活 氣候如何影響我們的生 發展與族群文化 族群交流如何影響臺灣
活? 社會?
上 史前人類如何利用環境 戰後經濟發展如何影響
學 與資源來生活? [ 第七冊 ] 人們生活?
期 [ 第五冊 ] 戰後經濟發展、
尋根探源話臺灣 原住民族如何與環境共 轉型與生活 臺灣如何發展成為科技
存? 島?
大航海時代臺灣如何登 都市與鄉村為什麼會互
上世界舞臺? 動交流?
[ 第五冊 ] [ 第七冊 ]
大航海時代的臺 大航海時代有哪些人經 都市、鄉村的互動 都市化與工業化如何影
營臺灣?
響人們的生活?
灣 與發展
大航海時代對臺灣帶來 都市與鄉村為什麼需要
什麼影響? 邁向永續發展?
[ 第五冊 ] [ 第七冊 ]
主題探究與實作 守護臺灣最美的風景 主題探究與實作 臺灣向前行
157

