Page 157 - 114混齡教學手冊_
P. 157
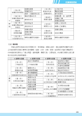
社會學習領域
家鄉在哪裡 [ 第三冊 ] 生活的作息
[ 第三冊 ]
家鄉的自然環境 家鄉的地形 家鄉的作息、 傳統的節慶
氣候、水資源與生活 節慶與節日 現代的節日
[ 第三冊 ] 傳統住屋與生活 家鄉的農、漁、畜牧業
[ 第四冊 ]
家鄉的傳統住屋 器物與生活 家鄉的產業 家鄉的工業
下 與器物 家鄉的服務業
[ 第三冊 ] 信仰與生活 家鄉人口的分布
學 [ 第四冊 ]
家鄉的傳統信仰
期 老街與生活 家鄉的人口 家鄉人口的變化
與老街
家鄉的風貌 家鄉的運輸
[ 第四冊 ] [ 第四冊 ]
家鄉風情畫 家鄉的特產 家鄉的交通 訊息的傳遞
愛我家鄉
[ 第三冊 ] [ 第四冊 ]
介紹家鄉有方法 學期主題探究與實作 家鄉的徽章 學期主題探究與實作
(三)翰林版
將單元探究活動安排在不同課次中,每冊最後一個單元設計一個主題探究與實作內容。
三年級的探究活動引導學生使用觀察、紀錄、分享、分類、發現、訪談等方式進行課程探究,
四年級的單元探究以「提出問題、資料蒐集、實際行動、分享省思」四步驟引導學生進行課
程內容的深化與探究學習。
A 版單元名稱 A 版課次名稱 B 版單元名稱 B 版課次名稱
我的三年級夥伴 家庭角色大集合
[ 第一冊 ] [ 第一冊 ]
學校角色萬花筒
三年級的我 三年級的改變 角色你我他
社會角色變變變
[ 第一冊 ] 學習的主人 [ 第二冊 ] 我與鄰居的互動
學習真有趣 讓學習更寬廣 我居住的地方 探訪居住的地方
[ 第一冊 ] 遵守團體規範 [ 第二冊 ] 不同地區的空間利用
校園規範與班級自治 班級自治活動
上 多元的生活空間 多元的生活方式與交流
健康的生活
學 [ 第一冊 ]
期 快樂成長的童年 我的小秘密 [ 第二冊 ] 居住地方的產業和生活
和諧的相處 生活中的各行各業 職業甘苦談
儲蓄有計畫
[ 第二冊 ] 生活需求的改變
消費有學問 [ 第二冊 ]
儲蓄與消費的選擇
購物好習慣 生活與工作的轉變 工作方式的轉變
社會變遷產生的影響
[ 第一冊 ]
學期探究與實作單元 [ 第二冊 ]
打造更美好的班級 學期探究與實作單元
小小街道觀察家
155

