Page 156 - 114混齡教學手冊_
P. 156
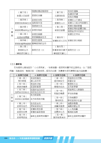
閱讀地圖認識家鄉 陸地的運輸
[ 第三冊 ] [ 第三冊 ]
船運與空運
地圖上的家鄉 家鄉的地圖 交通與訊息
訊息的傳播
[ 第四冊 ] 家鄉的地形 [ 第四冊 ] 家鄉的人口組成
家鄉的地形與生活 地形與生活 家鄉的人口 家鄉人口的分布與變化
氣候與生活 家鄉的傳統節慶
[ 第四冊 ] [ 第三冊 ]
下 家鄉的特色節慶活動
家鄉的氣候與生活 家鄉的氣候 家鄉的節慶
學 發現生活中的節日
[ 第三冊 ] 家鄉的景觀 家鄉的古早味
期
認識家鄉景觀 家鄉景觀與生活 [ 第四冊 ]
[ 第四冊 ] 家鄉的產業 家鄉的多元文化 家鄉的現今風貌
家鄉的產業與創新 翻轉產業新生命
[ 第三冊 ] [ 第四冊 ]
家鄉的生活 探究方法 123 想像家鄉的樣子 探究方法 123
( 學期探究單元 ) ( 學期探究單元 )
(二)康軒版
在每個單元最後設計「小小探究家」,每冊規劃一個探究與實作的主題單元,以「發現
問題、蒐集資料、整理分析、行動省思」探究四步驟,培養學生探究學習的能力與素養。
A 版單元名稱 A 版課次名稱 B 版單元名稱 B 版課次名稱
[ 第一冊 ] 家庭的組成 [ 第一冊 ] 班級的自治活動
我的家庭 親人的往來 自治與安全 校園安全
[ 第一冊 ] 家庭的功能 [ 第一冊 ] 學習的方法
家庭與倫理 家庭的倫理 學習與成長 多元的學習
[ 第二冊 ] 認識居住的地方 班級裡的人際關係
我們居住的地方 居住地方的生活 [ 第一冊 ]
上 地方的設施 和諧的相處 平等與尊重
[ 第二冊 ]
學 [ 第一冊 ] 合作與競爭
居住地方的風貌 地方的居民活動
期 學校與我 學校是個小社會
[ 第二冊 ] 地名的由來 [ 第二冊 ] 消費停看聽
家鄉的地名 探索家鄉地名 消費與選擇 消費改變生活
[ 第二冊 ] 家鄉的老故事 [ 第二冊 ] 人人有消費
家鄉的故事 家鄉故事新發現 消費與生活 聰明的消費
[ 第二冊 ] [ 第一冊 ]
家鄉特派員 學期主題探究與實作 讓班級更美好 學期主題探究與實作
154 新北市 114 年度混齡教學課程發展 資源手冊

