Page 114 - 114混齡教學手冊_
P. 114
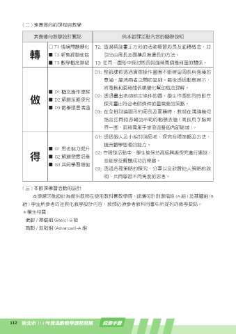
( 二 ) 素養導向的課程與教學
素養導向教學設計要點 與本節課活動內容的關聯說明
□ T1 情境問題轉化 T2: 透過猜謎畫正方形的活動複習周長及面積概念,並
轉 ■ T2 新舊經驗銜接 引出由周長及面積反推邊長的方法。
■ T3 數學概念聯結 T3: 在同一圖形中探討周長與面積兩個幾何量的關係。
D1: 整節課都透過實際操作畫圖不斷確認周長與面積的
意涵,釐清兩者之間的區別。最後透過動態展示,
將周長和面積關係視覺化幫助概念理解。
■ D1 概念操作理解
做 ■ D2 解題策略探究 D2: 透過畫出老師給定條件的圖,學生作圖的同時即在
■ D3 數學語言溝通 探究畫出符合老師條件的圖需要的策略。
D3: 在全班討論圖形的周長及面積時,教師在溝通幾何
語言的同時亦輔助示範的動態表徵 ( 周長用手指周
界一圈,面積需用手掌滑過整個內部區域 )。
G1: 透過個人及小組討論思考,探究各種策略及方法,
提升數學思考的能力。
■ G1 思考能力提升
得 ■ G2 解題態度培養 G2: 在猜謎活動中,學生能保持高度興趣探究進行猜謎,
■ G3 共同學習增能 並能享受解題成功的樂趣。
G3: 透過各種策略的探究、分享以及欣賞他人策略的說
明,共同學習不同角度的思考。
( 三 ) 本節課學習活動的設計
本學習活動設計為提供教師在使用教科書教學時,建議可針對進階組 (A 組 ) 及基礎組 (B
組 ) 學生所參考的差異化教學設計內容,教師仍須參考教科用書中所提列的教學要點。
*學生特質 :
低齡 / 基礎組 (Basic)-B 組
高齡 / 進階組 (Advanced)-A 組
112 新北市 114 年度混齡教學課程發展 資源手冊

