Page 135 - 114混齡教學手冊_
P. 135
自然科學學習領域
六、符合問題解決與思考智能的提問範例
108 課綱下自然科學領綱將「探究能力」視為自然科學學習的重要內涵,而探究能力又
區分為「問題解決」與「思考智能」兩個面向,它們也是教師進行探究教學、學生進行學習
遷移的重要基石。雖說領綱對於「問題解決」與「思考智能」多有描述,但教師常無法察覺
自己的提問是否精準含攝這兩個面向。本手冊特別依據 113 學年度各版本教科書中、高年段
的教材內容,將「問題解決」與「思考智能」的提問範例編纂成下表,教師可以參考使用。
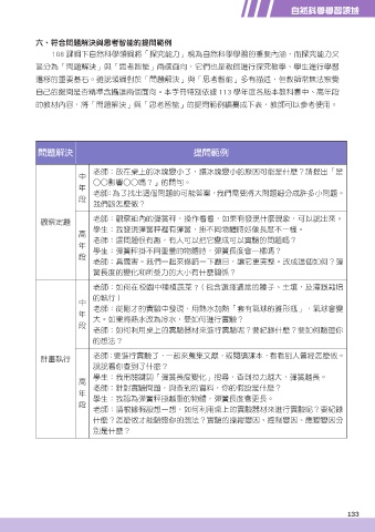
問題解決 提問範例
老師:放在桌上的冰塊變小了,讓冰塊變小的原因可能是什麼?請提出「是
中
○○影響○○嗎?」的問句。
年
老師:為了找出這個問題的可能答案,我們需要將大問題細分成許多小問題。
段
我們該怎麼做?
老師:觀察組內的彈簧秤,操作看看,如果有發現什麼現象,可以說出來。
觀察定題
學生:我發現彈簧秤裡有彈簧,掛不同物體時好像長度不一樣。
高
老師:這問題很有趣,有人可以把它變成可以實驗的問題嗎?
年
學生:彈簧秤掛不同重量的物體時,彈簧長度會一樣嗎?
段
老師:真厲害。我們一起來修飾一下題目,讓它更完整。改成這個如何?彈
簧長度的變化和所受力的大小有什麼關係?
老師:如何在校園中種植蔬菜 ?(包含選擇適當的種子、土壤,及灌溉栽培
的執行)
中
老師:從剛才的實驗中發現,用熱水加熱「套有氣球的錐形瓶」,氣球會變
年
大。如果將熱水改為冷水,要如何進行實驗?
段
老師:如何利用桌上的實驗器材來進行實驗呢?要紀錄什麼?要如何驗證你
的想法?
計畫執行 老師:要進行實驗了,一起來蒐集文獻,或閱讀課本,看看別人曾經怎麼做。
說說看你查到了什麼?
學生:我用關鍵詞「彈簧長度變化」搜尋,查到拉力越大,彈簧越長。
高
老師:針對實驗問題,與查到的資料,你的假設是什麼?
年
學生:我認為彈簧秤掛越重的物體,彈簧長度會更長。
段
老師:請根據假設想一想,如何利用桌上的實驗器材來進行實驗呢?要紀錄
什麼?怎麼做才能驗證你的想法?實驗的操縱變因、控制變因、應變變因分
別是什麼?
133

